| 일 | 월 | 화 | 수 | 목 | 금 | 토 |
|---|---|---|---|---|---|---|
| 1 | 2 | 3 | 4 | |||
| 5 | 6 | 7 | 8 | 9 | 10 | 11 |
| 12 | 13 | 14 | 15 | 16 | 17 | 18 |
| 19 | 20 | 21 | 22 | 23 | 24 | 25 |
| 26 | 27 | 28 | 29 | 30 |
- Dell #Latitude #BIOS
- egpu #aorus gaming box #gtx1070 #tb3
- Java #MacBook #macOS
- TensorFlow #Python #pip
- VirtualBox #VMware
- Linux #VirtualBox
- 다이슨 #배터리
- ESP32 #Arduino
- CM-EF-NEX
- Laptop #CPUID
- cycloidal #rv reducer
- ITOP40
- macro lens #EF #FD
- x99 itx/ac
- VMware #Shared Folder
- Oh My Zsh #macOS
- Callaway #Mavrik #Epic Flash
- Arduino #Wall Plotter
- Arduino #PlatformIO #macOS
- centos7 #yum update #/boot
- fat32 #rufus
- 매크로렌즈 #리버스링
- XTU #Virtual Machine System
- Octave #homebrew #macOS
- k6 #피코프레소
- VNC #Firewall #CenOS7 #VMware
- 피코프레소 #ITOP40
- Tarantula #3D 프린터
- Xeon #E5-2680
- razer #deathadder #viper #g102
- Today
- Total
얕고 넓게
[3DP] XY Plotter 최종본 (아마도) 본문
2025.11.23
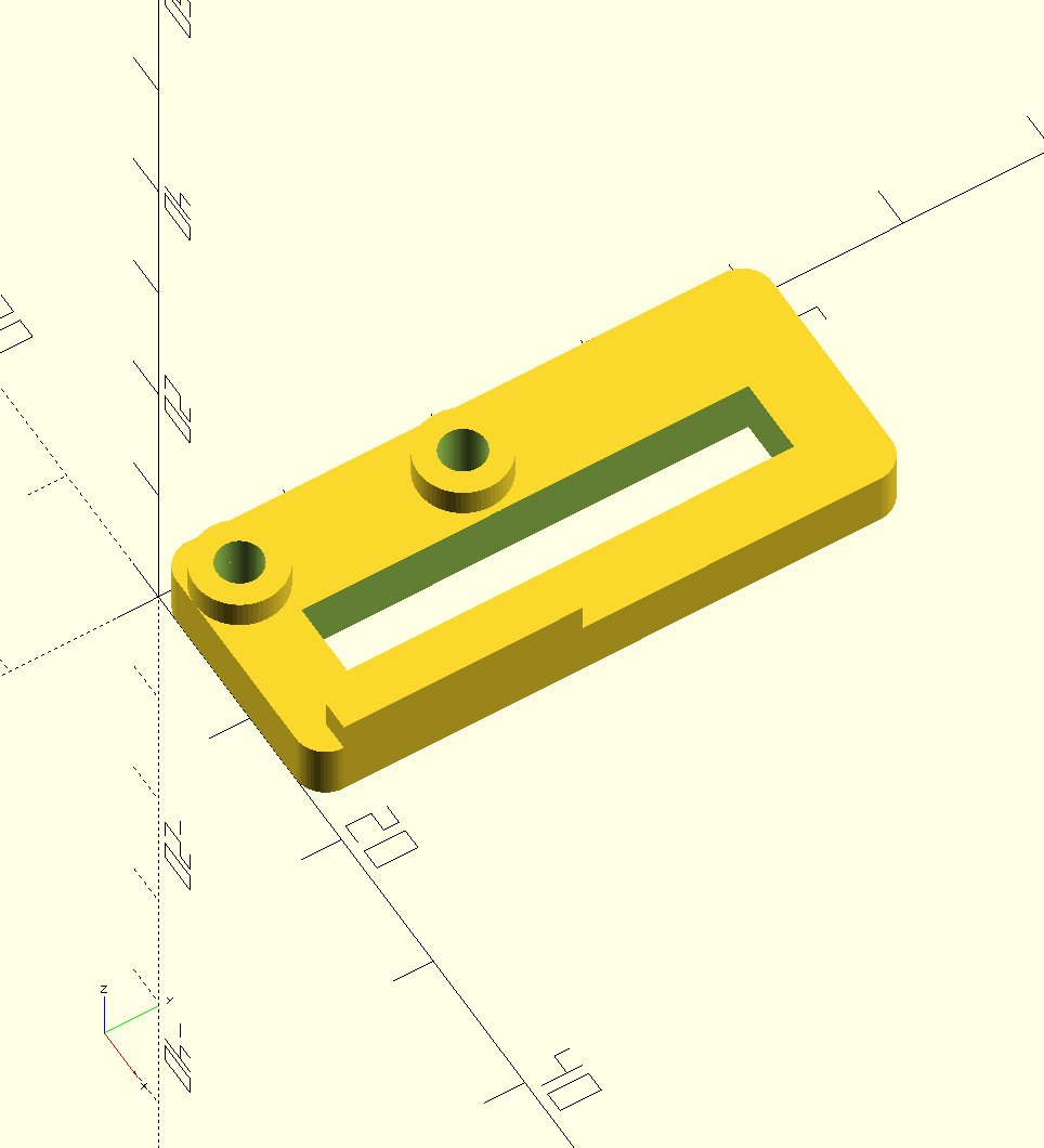
일단 ENDSTOP 스위치를 붙이기 위해 마운트 제작

모서리를 처리하기 위해 r_cubu 라는 함수 생성
module r_cube(x,y,z, r){
linear_extrude(height=z)
translate([r, r, 0]) offset(r=r) square([x-r*2,y-r*2]);//, center=true);
}
2차원에서 처리하고 3차원 확장하면 렌더링도 빠르다고 해서 square + offset을 이용
장착하고 테스트하니 X, Y Home이 안되고 증가하는 방향으로 갔다가 멈춘다.
AI의 도움으로 해결
보드 기본적으로 pull-up
Switch도 NC 가 기본 => GND와 연결되어 있으므로 "0"
내가 사용한 스위치 보드는 NO (SOONGON 제품에서 분해 했던 것)
그래서 inverting으로 설정
추가로 Auto Home 때 Z 도 같이 되어서 X, Y, Z 분리하기 위해 메뉴 변경
이제 잘된다.
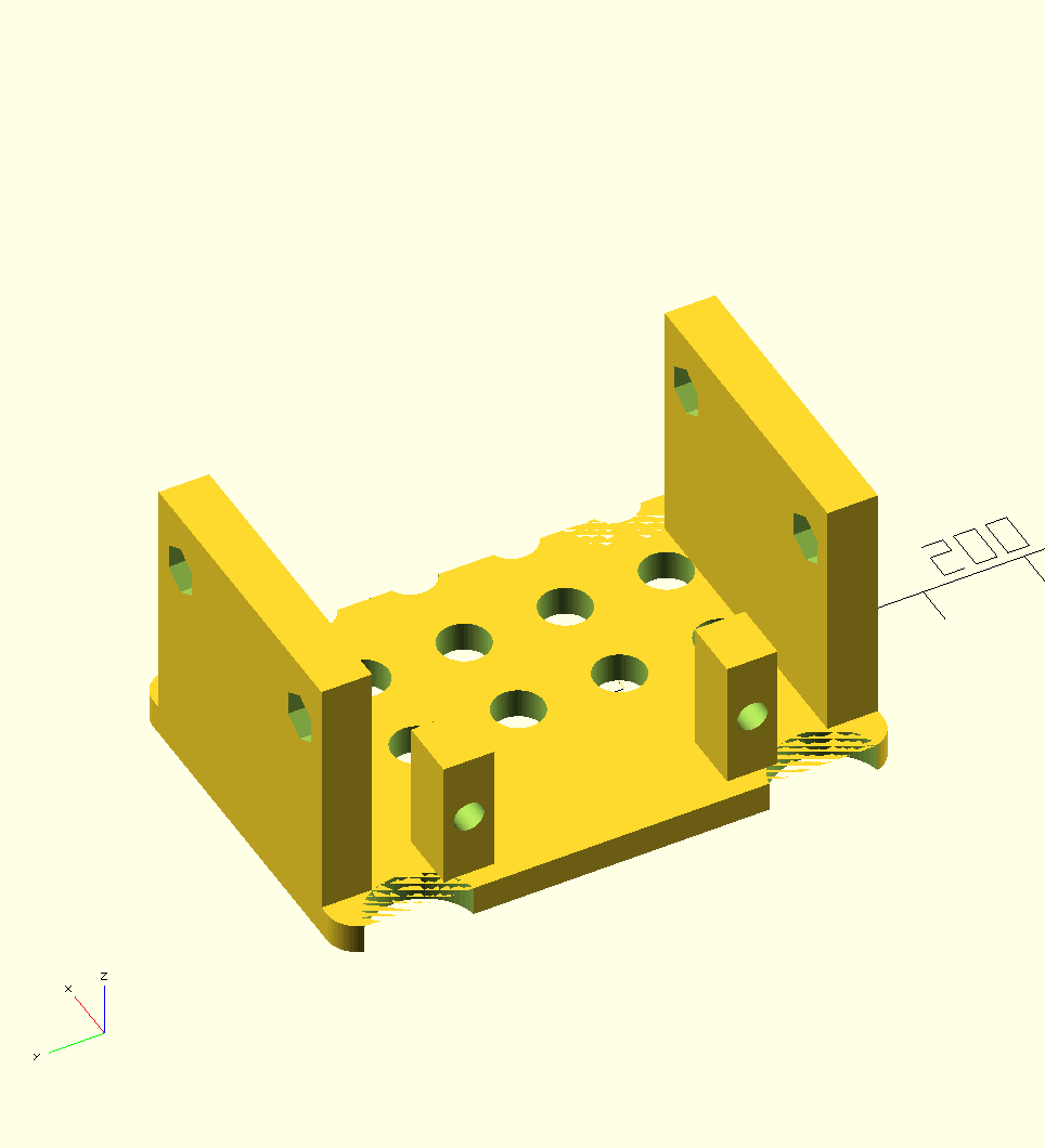
이제 프린트 할시간. 그런데 펜 홀더가 안보인다. 다시 모델링 프린트

포스트가 조금 흔들리는 것 같다 통짜로 만들었다.
그다음은 LaserGRBL로 Servo 제어해서 팬이 잘 동작하는 지 보려고 했는데...
laserGRBL에서 Marlin을 연결 못한다!
이것 디버깅에 몇시간을 투자.
- BTT 보드에서는 잘 된다.
- MKS보드에 12V연결 후 시도 -> 안됨
- FT232 드라이버 설치 -> 안됨
- laserGRBL에서 DTS enable/disable -> 안됨
- Putty에서는 연결 잘됨
- Laser 옵션을 안켜면 안된다고 해서 관련 옵션 설정 -> 안됨
- 중간에 핀 충돌로 에러 발생 -> 2에서 44번으로 변경
- 기존 MKS보드에 대한 configuration 파일 비교 적용 -> 안됨
결국 포기
일단 GCode 생성해서 SDCard로 인쇄 진행
https://blackonyxkr.tistory.com/204
[3DP] KP3S Laser 추가: GCode 생성 및 실행
2024.05.13ImageToGCode 가 잘안되서 그냥 LaserGRBL 사용SVG입력 받아 변환하니 아무 것도 화면에 안나온다.일반 사각형 그린 후 Vector로 변환 잘됨 -> GCode 생성 *.nc -> 인식 못함그냥 *.gcode로 변환하니 인식
blackonyxkr.tistory.com
ImageToGcode 로 일단 Laser On/Off를 아래 처럼 바꿨다.
아래는 Marlin에서 직접 제어하기 위해 메뉴를 만들고 테스트
180이 반시계 방향 최대
잘되기는 하지만 벡터가 아니라 레스터 방식이다.
https://blackonyxkr.tistory.com/207
[3DP] KP3S Laser 추가: 2D 프린트
2024.05.17유튜브 알고리즘에서 궁금했던 것이 나왔다.https://www.youtube.com/watch?v=CuWZWAfBsm8이미 5년전에...Inkscape의 extension, plug-in 을 이용https://jtechphotonics.com/?page_id=2012 Inkscape Laser Plug-In - J Tech Photonics
blackonyxkr.tistory.com
inkscape와 j-tech laser gcode 로
inkscape 설치후 extesion은 다운받아 압축 풀고 laser 디렉토리를 user/Appdata/... 패스에 복사


텍스트 를 경로로 변환
확장에서 GCode 생성하고 적용 누르면 파일로 저장됨



출력 잘된다.
문제는 펜의 위아래 스토로크가 작아서 X 위치에 따른 높이 편차를 잡지 못한다.
새로 모델링 필요.
'IT > 3D Printer, CNC' 카테고리의 다른 글
| [3DP] Anycubic i3 Mega Display (0) | 2025.12.04 |
|---|---|
| [3DP] XY Plotter 진짜 최종본? (0) | 2025.11.24 |
| [3DP] Marlin Servo 제어 @MKS Base (0) | 2025.11.21 |
| [3DP] Marlin + Reprap LCD @MKS Base (0) | 2025.11.20 |
| [3DP] Marlin + I2C LCD @MKS Base V1.4 (0) | 2025.11.20 |
