| 일 | 월 | 화 | 수 | 목 | 금 | 토 |
|---|---|---|---|---|---|---|
| 1 | 2 | 3 | 4 | |||
| 5 | 6 | 7 | 8 | 9 | 10 | 11 |
| 12 | 13 | 14 | 15 | 16 | 17 | 18 |
| 19 | 20 | 21 | 22 | 23 | 24 | 25 |
| 26 | 27 | 28 | 29 | 30 |
- Callaway #Mavrik #Epic Flash
- egpu #aorus gaming box #gtx1070 #tb3
- 매크로렌즈 #리버스링
- Laptop #CPUID
- Xeon #E5-2680
- Tarantula #3D 프린터
- k6 #피코프레소
- VMware #Shared Folder
- XTU #Virtual Machine System
- CM-EF-NEX
- Java #MacBook #macOS
- Arduino #PlatformIO #macOS
- 피코프레소 #ITOP40
- ITOP40
- razer #deathadder #viper #g102
- cycloidal #rv reducer
- x99 itx/ac
- Arduino #Wall Plotter
- macro lens #EF #FD
- Dell #Latitude #BIOS
- VNC #Firewall #CenOS7 #VMware
- VirtualBox #VMware
- 다이슨 #배터리
- ESP32 #Arduino
- centos7 #yum update #/boot
- Oh My Zsh #macOS
- fat32 #rufus
- TensorFlow #Python #pip
- Octave #homebrew #macOS
- Linux #VirtualBox
- Today
- Total
얕고 넓게
[3DP] Marlin + I2C LCD @MKS Base V1.4 본문
2025.11.20
BTT 보드에서 잘되어서 MKS 보드에 적용 시도
한 프로젝트에서 설정을 바꾸다 보면 엉망이 되어, 프로젝트를 복사했다.
빌드 -> 역시나 한번에 안된다.
mega2560에 대해서 LCD 라이브러리는 자동으로 잘 설치 됨
3으로 하면 핀 충돌 에러 -> 0으로 수정
mega2560 핀과 커넥터 확인
기존과 같게 설정
NEOPIXEL 안된다.
다 설정하고 AUX-1 에 연결하니 아무런 신호가 안나온다. LCD도 당연히 반응 없음
참고한 핀맵인데 뭔가 아니다.

Reset을 누르면서 LA를 확인해보니 UART 분석이 반응???

start+cr 이다.
보드에서 리셋후 기본으로 프린터 정보를 날린다.
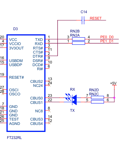
오리지날 보드와 달라서 그런가 싶어서 회로도를 찾아 봤지만 안보인다.
일단 LCD는 포기하고 Smart LCD에 연결. 확실한 UART다.

예전에 MKS 찾았던 것 같은데. TFT LCD 를 github에서 찾다가 발견
https://github.com/makerbase-mks/MKS-BASE/tree/master/hardware
MKS-BASE/hardware at master · makerbase-mks/MKS-BASE
MKS BASE is a powerful 3D printer control board with ATMEGA2560 and compatible with RAMPS. Support MKS LCD12864A/MINI12864/LCD2004/12864 and MKS TFT Touch Screens, USB integrated FT232, integrated ...
github.com

어제 핀들을 찍어보면 AUX-1에 대해서는 이 그림이 맞는 것 같다.
부품 배치는 다르다.
UART0는 USB, AUX-1 이 공유한다 -> 어제 PC와 통신하면 AUX에 신호가 찍혔다.
| Pin | Communication | Connector | Pin Register | |
| D0, D1 | UART0 | AUX-1, USB | PE0, PE1 | |
| D18, D19 | UART1 | Z End Stop | PD2, PD3 | |
| D16, D17 | UART2 | EXP1 | PH0, PH1 | |
| D14, D15 | UART3 | Y End Stop | PJ0, PJ1 | |
| D20, D21 | I2C | ??? | PD0, PD1 | |



회로도에 I2C는 Pin name이 있지만 연결된 곳이 없다.

'IT > 3D Printer, CNC' 카테고리의 다른 글
| [3DP] Marlin Servo 제어 @MKS Base (0) | 2025.11.21 |
|---|---|
| [3DP] Marlin + Reprap LCD @MKS Base (0) | 2025.11.20 |
| [3DP] Marlin & Smart LCD @BTT SKR V1.4 (0) | 2025.11.19 |
| [3DP] Marlin I2C LCD 설정 @BTT SKR (0) | 2025.11.18 |
| [3DP] I2C LCD 디버깅 완료 @BTT SKR, Marlin (0) | 2025.11.17 |